Convert Draw.io to PPT Online
Need to convert Draw.io to PowerPoint? Upload your Draw.io file and get an editable PPT presentation instantly. Perfect for turning technical diagrams into business presentations.
Select Draw.io file to convert to PPT
Support .drawio and .xml files from Draw.io
Drop Draw.io file here to convert to PPT
Draw.io file formats accepted:
.drawio files (native Draw.io format)
Upload your Draw.io diagram directly - no export needed
Why Convert Draw.io to PPT?
You've built complex diagrams in Draw.io. Now you need them in PowerPoint for your presentation. Don't recreate everything from scratch - convert Draw.io to PPT in seconds. Our Draw.io to PowerPoint converter maintains every detail while making all elements editable in PPT format.
Real PPT Elements
When you convert Draw.io to PowerPoint, every shape becomes a native PPT object. Edit text, change colors, resize elements - your Draw.io diagram is now a fully editable PPT slide.
Perfect Draw.io to PPT Transfer
Export Draw.io to PowerPoint without losing formatting. Colors, fonts, connections - everything from your Draw.io file appears correctly in the PPT output.
Instant PPT Download
Convert Draw.io to PPT and download immediately. Works with Microsoft PowerPoint, Google Slides, and Keynote. Your Draw.io to PowerPoint conversion takes just seconds.
See Draw.io to PPT Transformation Results
Real examples of Draw.io diagrams converted to professional PowerPoint presentations


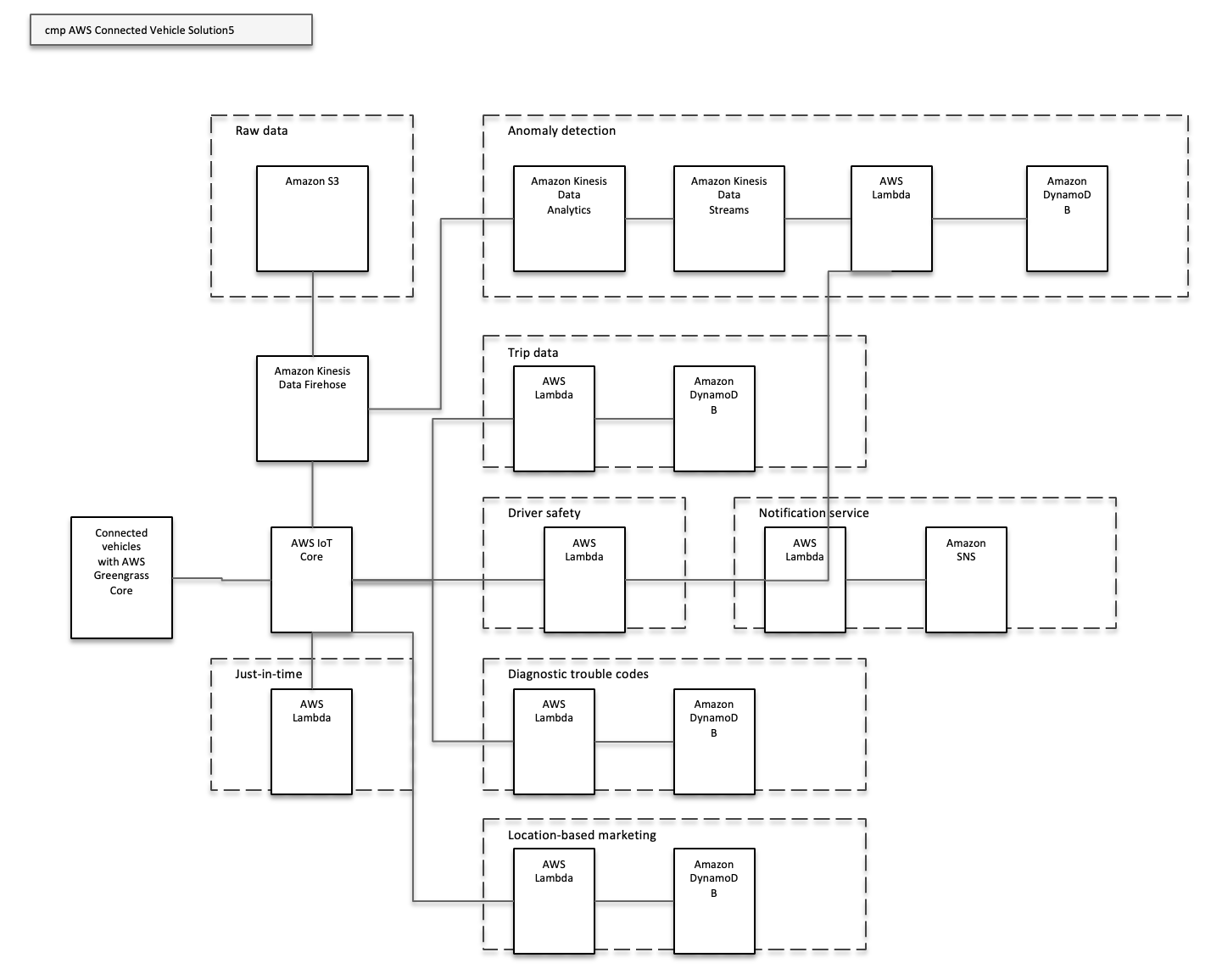
Complex System Architecture
A detailed AWS architecture diagram with multiple services, load balancers, and databases. The Draw.io to PPT conversion preserves all connections and maintains the professional layout while making every element editable in PowerPoint.


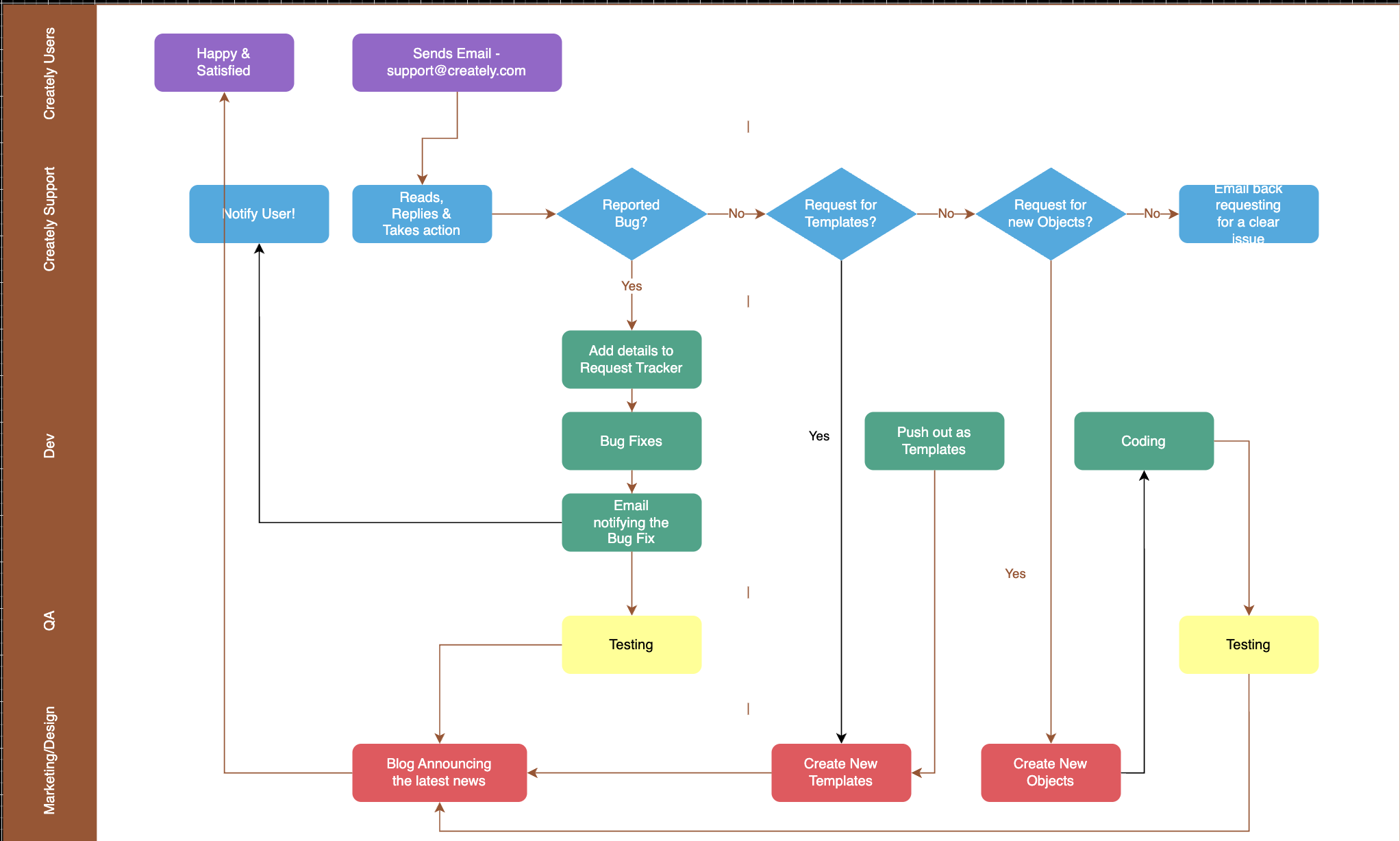
Business Process Flowchart
A comprehensive business process flow with decision points, multiple pathways, and detailed annotations. Converting Draw.io to PowerPoint transforms this into a presentation-ready slide with fully editable text boxes and shapes.


Network Infrastructure Diagram
A technical network topology showing servers, switches, firewalls, and connections. The Draw.io to PowerPoint export maintains precise positioning and connection logic while enabling easy customization for different audiences.
Professional Draw.io to PPT Converter Features
Everything you need to convert Draw.io to PowerPoint for business presentations
Accurate Draw.io to PPT Conversion
Convert Draw.io to PPT with precision. Every Draw.io shape maps perfectly to PowerPoint elements. Your Draw.io to PowerPoint export maintains complete diagram accuracy.
Smart Connection Handling
When you export Draw.io to PowerPoint, connectors stay dynamic. Lines and arrows from Draw.io remain linked in PPT - move shapes and connections follow automatically.
Layout Preserved in PPT
Convert Draw.io to PowerPoint without layout issues. Spacing, alignment, and positioning from your Draw.io file transfer exactly to the PPT output.
Editable Text After Conversion
Text from Draw.io becomes real PowerPoint text boxes. After you convert Draw.io to PPT, edit fonts, sizes, and content directly in PowerPoint.
Corporate Template Compatible
Export Draw.io to PowerPoint and apply your company template. The Draw.io to PPT converter creates standard PowerPoint objects that work with any theme.
High-Quality PPT Output
Professional Draw.io to PowerPoint results every time. Convert Draw.io to PPT for crisp, clear presentations that look great on any screen or projector.
How to Use
How to Convert Draw.io to PPT - Quick Guide
Convert Draw.io to PowerPoint in three simple steps - no technical knowledge required
Upload Your Draw.io File
Save your diagram in Draw.io (File → Save As). Then upload the .drawio file directly to our Draw.io to PPT converter. No special export needed - just use your saved Draw.io file.
Convert Draw.io to PowerPoint
Click 'Convert Draw.io to PPT' and watch the magic happen. Our converter transforms your Draw.io diagram into PowerPoint format in under 5 seconds. Every element converts perfectly.
Download Your PPT File
Your Draw.io to PowerPoint conversion is complete! Download the PPT file and open it in any presentation software. Edit, customize, and present your converted Draw.io diagram.
Draw.io to PPT Converter - Frequently Asked Questions
Everything you need to know about converting Draw.io to PowerPoint
How do I convert Draw.io to PPT?
Simply upload your .drawio file to our converter and click 'Convert Draw.io to PPT'. The Draw.io to PowerPoint conversion happens automatically. Download your PPT file when ready - the entire process takes just seconds.
Is the Draw.io to PowerPoint converter free?
Yes! You get 3 free Draw.io to PPT conversions without signing up. After that, sign in for 5 more free credits. Need to convert Draw.io to PowerPoint regularly? Our premium plans offer more conversions.
Can I edit the PPT after converting from Draw.io?
Definitely! When you convert Draw.io to PPT, every element becomes editable. Text, shapes, colors - everything from your Draw.io diagram can be modified in PowerPoint. It's not an image - it's real PPT content.
What Draw.io formats can I convert to PPT?
Our Draw.io to PPT converter accepts .drawio files (the native format). Just save your diagram normally in Draw.io and upload it to convert to PowerPoint.
How long does Draw.io to PowerPoint conversion take?
Lightning fast! Draw.io to PPT conversion typically finishes in under 3 seconds. Even complex Draw.io diagrams convert to PowerPoint in 5 seconds. Upload your Draw.io file and get your PPT almost instantly.
Will my Draw.io diagram look the same in PPT?
Yes! Our Draw.io to PowerPoint converter preserves layouts, colors, fonts, and connections. Export Draw.io to PowerPoint with confidence - your diagram will look identical in PPT format.
Can I convert multiple Draw.io files to PPT?
Convert as many Draw.io files to PowerPoint as you need. Each Draw.io to PPT conversion uses one credit. Batch processing for multiple Draw.io to PowerPoint conversions is available for premium users.
Is Draw.io to PPT conversion secure?
Absolutely. Your Draw.io files are encrypted during upload, processed in isolation, and deleted immediately after conversion to PPT. We never store or access your Draw.io or PowerPoint files.
What if my Draw.io to PPT conversion fails?
Conversion issues are rare. If your Draw.io to PowerPoint export fails, check that your file is under 10MB and is a valid .drawio file. Contact support if you need help converting Draw.io to PPT.
Which PowerPoint versions work with converted files?
After you convert Draw.io to PPT, the file works with PowerPoint 2013+, PowerPoint Online, Google Slides, and Keynote. Our Draw.io to PowerPoint converter uses standard .pptx format for maximum compatibility.
Start Converting Draw.io to PPT Now
Join thousands who convert Draw.io to PowerPoint daily. Export Draw.io to PPT for your next presentation - it takes just seconds.
